台州国际武术大赛
-
定了!国家体育总局武术中心同意作为第九届中国·台州国际武术大赛共同主办单位
2026-02-15 14:52:50 2265近日,国家体育总局武术管理中心研究决定,国家体育总局武术管理中心、中国武术协会,联合浙江省体育局和台州市人民政...
-
2025 年浙江省第五届体育大会武术比赛暨第八届中国˙台州国际武术大赛七月在台州仙居盛大开幕
2025-05-28 20:34:27 4762025 年浙江省第五届体育大会武术比赛暨第八届中国˙台州国际武术大赛七月在台州仙居盛大开幕2025 年浙江省第五届体育...
-
2025 年浙江省第五届体育大会武术比赛暨第八届中国˙台州国际武术大赛总规程下载
2025-05-28 10:11:52 2952025 年浙江省第五届体育大会武术比赛暨第八届中国˙台州国际武术大赛总规程下载总规程下载08f6416c8ba020b8820e96f05...
-
2025年台州国际武术大赛报名、报到
2025-05-22 16:26:05 4372025年浙江省第五届体育大会武术比赛暨第八届中国˙台州国际武术大赛报名、报到(一)报名日期:2025 年 5 月 20日...
-
2025年浙江省第五届体育大会武术比赛 暨第八届中国˙台州国际武术大赛 竞赛规程
2025-05-22 16:22:46 20572025年浙江省第五届体育大会武术比赛暨第八届中国˙台州国际武术大赛竞赛规程一、竞赛日期和地点2025年7月11日至13日在...
-
7月11日-13日在台州仙居,我们等你
2025-05-22 16:21:37 4942025 年浙江省第五届体育大会武术比赛暨第八届中国˙台州国际武术大赛,7 月 11 日- 13 日在浙江省台州仙居举行。 ...
-
“商城杯”2024年第七届中国·台州国际武术大赛开幕
2024-08-18 10:07:08 3168月17日上午,“商城杯”2024年第七届中国·台州国际武术大赛在路桥区文体中心拉开帷幕。来自美国、日本、埃及、白俄罗...
-
2024年第七届台州国际武术节邀请函
2024-05-06 16:29:54 2189点击下方下载2024年第七届台州国际武术大赛总规程2024年第七届台州国际武术大赛总规程.pdf
-
2024年第七届台州国际武术大赛总规程
2024-05-05 16:28:11 1244点击下方下载2024年第七届台州国际武术大赛总规程2024年第七届台州国际武术大赛总规程.pdf
-
第六届台州市武术节近日开幕
2023-07-10 09:54:50 17547月9日上午,“商城杯”2023年第六届台州武术节开幕式在路桥区文体中心举行。此次武术盛宴吸引了国内五个省份的代表队...
-
2023 年第六届台州武术节简介
2023-07-01 08:13:41 2321以“迎亚运、扬武术、弘国粹”为主题的第六届中国台州武术节定于 2023 年 7 月 8 日至 9 日在浙江省台州市隆重举行。
-
2023年第六届台州武术节邀请函
2023-04-12 08:13:41 1285以“迎亚运、扬武术、弘国粹”为主题的第六届台州武术节定于2023年7月8日至9日在浙江省台州市隆重举行。
新闻资讯
了解最新协会动态及武林动态-
“台州武林”在今日头条,欢迎关注
2026-02-05 16:38:37 510“台州武林”在今日头条,欢迎关注
-
定了!国家体育总局武术中心同意作为第九届中国·台州国际武术大赛共同主办单位
2026-02-15 14:52:50 2265近日,国家体育总局武术管理中心研究决定,国家体育总局武术管理中心、中国武术协会,联合浙江省体育局和台州市人民政...
-
育新锐练精兵,守规则护公平——2026年全国传统武术骨干裁判员培训班在江阴成功举办
2026-04-16 13:53:24 3542026年4月7日至11日,全国传统武术骨干裁判员培训班在江苏省江阴市海澜飞马水城顺利举行。来自全国27个省、自治区、直...
-
党建融业启新程——台州市武术协会党支部召开专题会议推动党建与中心工作深度融合
2026-04-12 19:11:20 4684月12日,台州市武术协会党支部在协会办公大楼四楼大会议室召开专题会议,结合协会五届八次常务理事扩大会议精神,围绕...
-
台州市武术协会召开五届八次常务理事扩大会议
2026-04-12 17:57:54 371为深入贯彻落实全民健身国家战略,传承中华优秀传统武术文化,规范协会发展秩序,谋划年度重点工作,4月12日,台州市武...
-
2026年全国太极拳公开赛江苏赛
2026-04-07 16:39:07 447由国家体育总局武术运动管理中心、中国武术协会、江苏省体育局主办的2026年全国太极拳公开赛江苏赛将于本月25至30日在...
-
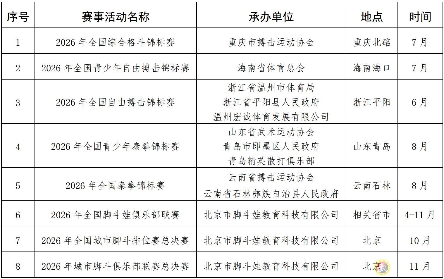
2026年全国搏击类赛事活动承办单位
2026-04-03 15:07:50 526体育总局武术中心 中国武术协会关于公示2026年全国搏击类赛事活动承办单位的函各有关单位:根据《体育总局武术中心 中...
-
首个“国际太极拳日”庆祝活动在联合国教科文组织总部举行
2026-03-26 08:45:35 3503月18日,在法国巴黎,嘉宾在活动中合影。新华社记者 邬惠我 摄当地时间3月18日,首个“国际太极拳日”即将到来之际,...
-
第十八届浙江国际传统武术比赛
2026-03-23 16:21:02 474第十八届浙江国际传统武术比赛暨浙江省段位等级考试(丽水站)26附件2.责任书(集体版本).pdf26附件2.责任书英文团队...
-
台州市武术协会五届三次会员代表大会圆满召开
2026-03-16 16:04:31 5822026年3月15日,台州市武术协会五届三次会员代表大会暨五届七次理事(扩大)会议在路桥区第二中学报告厅隆重召开。台州...
-
温州南拳协会主席胡云平一行走访台州市武术协会
2026-03-12 15:41:36 35393月11日,温州南拳协会主席胡云平率领温州代表团一行到访台州市武术协会,开展深度走访交流。此次访问以武为媒,旨在搭...
-
关于举办2026年浙江省武术段位考评员资格培训和考评员两年注册培训的通知
2026-03-07 10:39:01 259关于举办2026年浙江省武术段位考评员资格培训和考评员两年注册培训的通知http://www.zjws.net/aClassXHTZ112/V7cgZpQW...